乳腺癌到底从哪里来 癌变 癌细胞 细胞 乳腺癌 乳腺 浸润性导管癌

疾病详情 疾病 人卫临床助手 人民卫生出版社

免疫组织化学 目前在乳腺癌中的应用

浸润性乳腺癌的组织学分级 Nottingham组织学分级系统 中华病理学杂志
病理学 正高 专项练习合集 病理学 正高 高级卫生专业技术资格考试 医学正高 百川题库

附图 混合型癌 变异型浸润性小叶癌 左侧 伴浸润性微乳头状癌 右侧 乳腺肿瘤学 天山医学院
了解乳腺癌的病理类型很重要 导管
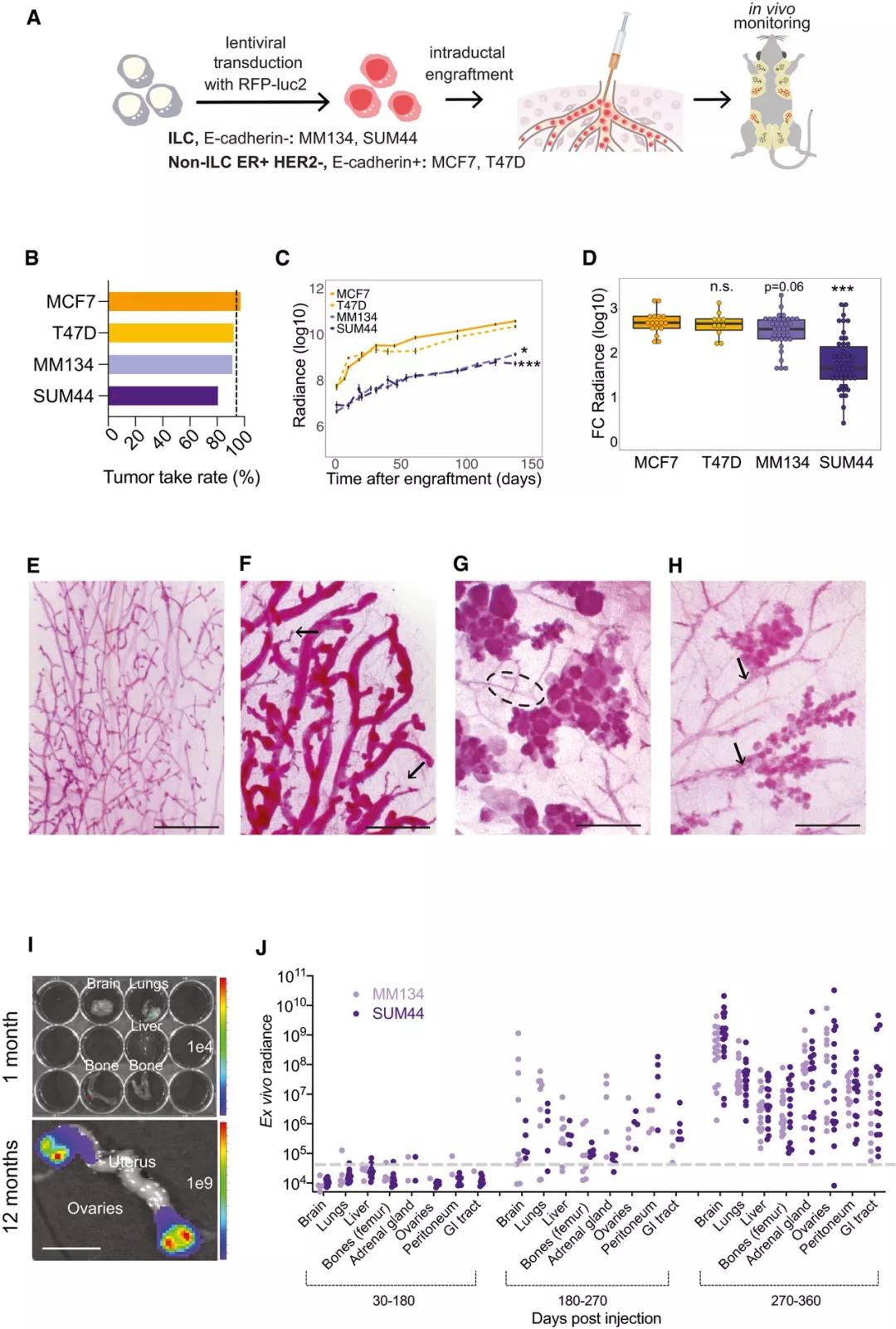
麻省理工科技评论 科学家成功开发浸润性小叶癌高精度异种移植模型 有望找到全新治疗靶点

读完这篇文章 你会发现可怕的乳腺癌其实并不可怕 每日头条

多态性和小花小叶原位癌变体的遗传分析 频繁的erbb2 Erbb3改变和与经典小叶原位癌和浸润性小叶癌的克隆关系 Modern Pathology X Mol
乳腺浸润性小叶癌
Tags:
Archive