管坤良组报道机械信号传递到hippo信号通路的关键机制 赵斌解读
.jpg)
Yap蛋白对c6胶质瘤干细胞特性的影响

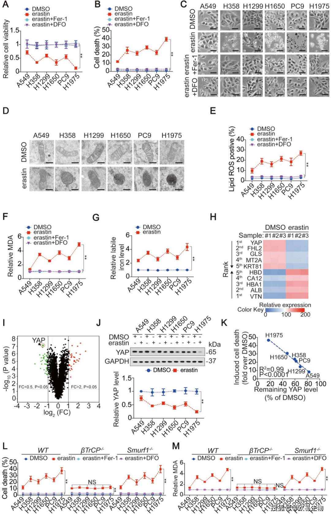
Tmt蛋白组学助力上海市胸科医院揭示肺腺癌中铁死亡敏感性机制 细胞

Jvscn Com

Hippo Signaling Antibody Sampler Kit
Nature子刊再发杨柏华教授新作 Circyap调控yap蛋白翻译 Circrna论坛

子宫内膜细胞外基质刚性和ifnt 通过激活yap 确保早孕的建立 Cell Proliferation X Mol

Hippo Yap通路相关文献整理 知乎
Wennee Yap Home Facebook
2

胞间相互作用揭示癌症细胞通过nf2 Yap信号铁死亡 知乎
Tags:
Archive